【文/观察者网专栏作者 江宇舟】
连日来,对于即将在2026年年初施行的新版《中华人民共和国治安管理处罚法》的讨论还在继续。在笔者微博、腾讯、知乎等不同网站的账号下,朋友们也对此展开了激烈的讨论,既有传播专业知识的,也有表达朴素情感的,还有现身说法分享案例的,甚至在讨论“三审制”设计时,还有台湾同胞与境外朋友来分享不同国家和地区相关制度经验的。可见大家对此有多么关注。
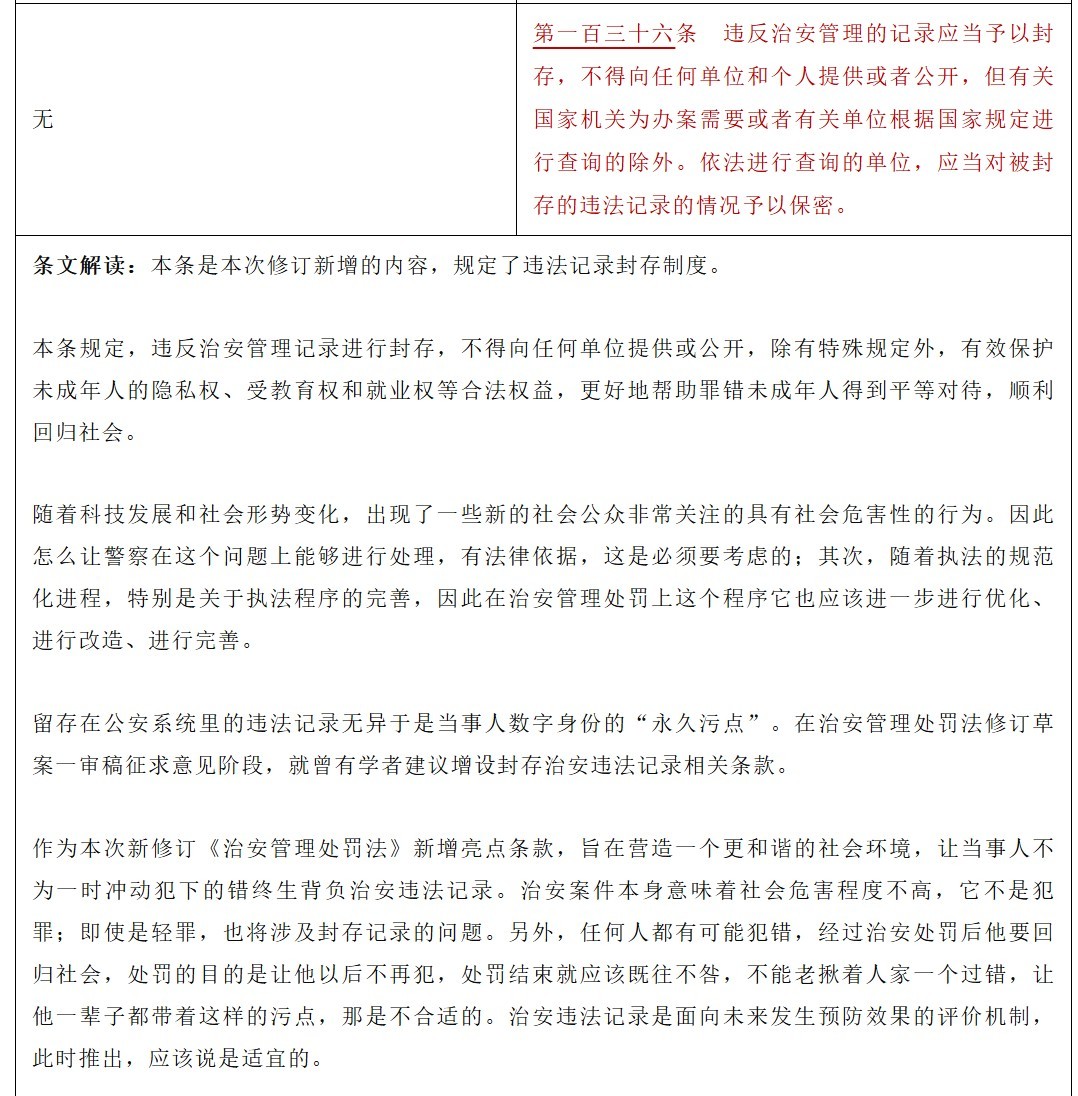
由于规制着我们日常生活中最常见、最广泛的轻微违法行为,《治安管理处罚法》甚至有小宪法之称。而此次争议最大的莫过于“违法记录封存”,对此,全国人大宪法和法律委员会在6月26日发布的对修改意见的报告时,也提出要及时出台配套规定。
因此,笔者认为,当前讨论不仅是未来配套规定可以援引参考的宝贵资源,也正是我们群众关注法制建设、发扬自身主人翁地位,参与社会公共议题的生动体现,值得重视并回应相关关切,做好配套的执法标准和措施,而非以为法案早已签发就对此漠视,乃至强扣帽子。确立人民在国家治理中的主体地位,正是依法治国的应有之义。
法案所涉信息封存的意义和立法流程
我国法制一贯强调既要通过惩治违法来实现公众的正义价值,也要通过合理设计机制促使违法犯罪分子改过自新,成为守法公民。回归社会是现代刑罚执行体系中的核心价值导向,《中华人民共和国监狱法》明确规定,刑释人员依法享有与其他公民平等的权利。刑罚尚且如此,违法处置亦然。
也正因此,党的二十届三中全会提出建立轻微犯罪记录封存制度,进而推广到《治安管理处罚法》的修订中,结合我国违法犯罪查处案件,特别是重罪重刑都在持续下降的大背景,记录封存有利于加强人权执法司法保障,彰显法治文明,最大限度减少社会对立面,促进社会进步。相关人员回归社会,从法律监管转向个人自律,也有利于当事人自新,扩大现代化建设者来源,降低后续执法成本。
对于《治安管理处罚法》,按流程经过了一二三审,当前关注较大的记录封存由未成年人扩展至全体违法人员,是因为正值二十届三中全会提出封存轻微犯罪记录,部分参与审议该法的人士提出,情节更轻的治安违法记录也应予以封存,经全国人大宪法和法律委员会研究采纳。
我国法案提交到三审时,审议重点是各方面提出的对法律草案中若干主要问题的意见是否得到妥善解决,对没有采纳的意见是否有充分、合理的解释和说明。根据常委会的分组审议意见,法律委员会在当次会议中再次召开会议,对法律草案进行必要的修改,提出法律草案建议表决稿,交分组会议作最后的审议。如果常委会组成人员对建议表决稿没有大的不同意见,则由委员长会议提请常委会全体会议表决,以全体常委会组成人员过半数通过。即所谓的“意见不大,即付表决”。
因此,从初衷、意义和立法流程来说,治安违法记录封存在方向性上都经过了相应的审核,流程上是经得起考验的。
需要指出的是,在法案临近最终通过时,同样是全国人大宪法和法律委员会,在三审稿的修改意见中明确指出:“在法律实施过程中,扎实做好法律宣传工作,及时出台配套规定,切实保障法律的贯彻实施。”
认知落差与宣传偏差的相互传导
此次讨论和争议的产生,很大程度上正是在宣传和配套上出现了问题。6月审议通过,直到11月底才引发大面积关注,首先有一个认知落差的问题。
在法案通过后,我曾第一时间就做了追踪,对于后来引发舆情的治安记录封存问题,当时的官网比较版本是这样写的:
这里面仅有2012年版本的旧法与新法的对比,缺乏修改中间法案版本的变化与说明,也未提及二十届三中全会的新要求,所以当法案通过的几个月后,舆情聚焦到“法案二审提交后受众忽然扩大”、“吸毒记录将被封存”,前期没有积累、短时间瞬间接收信息的群众缺乏前后对比依据,很难不因为信息接收的落差,对法条产生理解的偏差。
此外,部分媒体邀请的所谓法学专家在对于立法精神和后续措施的普及上存在严重问题,乃至利用公共传播工具,输出耸人听闻的个人观点,与立法初衷以及法学素养都产生了严重冲突,由此造成激烈的舆情反弹也可想而知。
他们提出的诸多“神论”,首当其冲的就是“人均违法”论,理由是根据国家统计局的数据,2019-2023年,全国公安机关查处治安案件的数量达4035万件,五年来平均每年高达807万件。如此下去,几十年后将会“人均违法”。
我们姑且不论年均800万怎么在几十年内就能发展到“人均违法”的于北辰算术,只说但凡真去国家统计局网站认真查过的,也得不出“年均800万”这样的荒唐结论。
因为治安案件的查处数量是正在逐年迅速递减的。
自2012年以来,治安案件的查处数量大幅下滑,疫情期间虽有小幅抬头,但整体趋势没有改变,到2022年,已经跌破了800万件,2023年总计788万件,相较于2012年降幅达到41%。
根据公安部在今年5月公布的数据,2024年的查处数量较2019年下降9.7%,则当为787万件。2020年到2024年,5个年头里有4个查处数量都在800万件以下。
全国公安机关查处治安案件数合计(起) 数据来源:国家统计局
把一个正在下行通道中的查处案件数量,截取部分年份平均出一个年均800万,进而开展静态分析,去渲染几十年后的发展趋势,小学数学老师都会气得摔粉笔的。
某些观点一直在和社会公众炒作“违法者的隐情”,这不得已、那被误判,导致留下了违法记录,数据能证明他们正在以偏概全。近年来治安案件查处的案由也正在集中,治安案件中的两大案由分别是殴打他人与盗窃,同样根据国家统计局的数据,2012年时候,这两项占查处总数不到40%,到2023年已占总数的一半以上,增加了十几个百分点。这类案件情节更为清晰,认定更为明确。客观条件上,造成误判的概率一样逐年走低。
更为令人齿冷的是,有些观点在举证时公然扭曲事实,譬如某教授最喜欢举例中学生坐副驾驶不系安全带而留下违法记录。事实上,当地交警在2023年就已明确,这是被错误录入,并且已经撤销。
拿一个操作失误的、非机制性的极端案例进行多年如一日地炒作,以此作为这个机制要有所变更的理由。我认为这已经不只是专业技能问题,更是学术道德的问题。
更为遗憾的是,类似观点俯拾即是,乃至出现了诸如“黄赌毒难道真的罪大恶极”、“吸毒者也该有从头开始的机会”、“吸毒只是自我危害行为”等等,极大地引爆了社会负面情绪。
这些观点混淆了“法律实然”和“道德应然”的问题。法律本就是最基本的道德底线,不违法、不犯罪,不代表这件事情就应该去做。欧美国家包括禁毒在内社会治理废弛的一大原因,就是搞混了二者关系,法律没规定了,这些事情就可以无所顾忌地干了,并且还要加上诸如“自由”、“个性”、“开放”、“包容”这样带有鲜明价值观的字眼,反而成了隐形价值倡导。
“法无禁止即可为”,就这么被片面化曲解和执行了。对此,我国官方其实一直很重视对法治德治关系的宣导,警惕因为法律规范放松带来可能的负面行为反弹。相关内容也成为了初中义务教育的必修课。
相信大家都学习过类似的内容。
也正因此,有一种基于西方国家实践而形成的担忧,认为对于诸如毒品违法案件的信息封存,会发展到毒品合法化。如果任由对法律与道德的错误观念蔓延,这样的担忧并非是危言耸听。
更何况,同样是这些人士,在我们的宣传强调“封存不代表删除”时,已经早早替国家宣布了信息封存只是“过渡阶段”,最终的目标正是要彻底删除。
不客气地讲,这些专业欠缺、责任缺失乃至公器私用的表达方式,击穿了我们群众对这个话题的认知底线。
法律关系和客观形势的变化,也要求我们在信息封存上不能“一刀切”
我们必须要正视这样的变化:随着“信息封存”这一新变量的加入,当前法律关系的平衡上出现了变化。一直沿用的治安管理处罚中,包括黄赌毒、斗殴、盗窃、诈骗、办假证等非犯罪违法行为归于一处,是基于它们的情节尚不构成犯罪。但随着信息封存,是否还要延续归于一处,尤其是还添加了诸如被认为是情节轻微、“尚不够刑事处罚的”强迫他人吸毒,对不同违法信息进行无差别的封存,就需要再做探讨了。
对此,最高法第六调研组在做“轻微犯罪记录信息封存”的调研中,已经发现了类似问题,提出一些犯罪虽然具有刑期短的形式特征,但实质上的社会危害性较大,不具有封存的合理性,应作出限制性规定。认为应将包括危害国家安全犯罪、恐怖活动犯罪、性侵犯罪、毒品犯罪、黑社会性质的组织犯罪、职务犯罪等,排除在犯罪记录封存之外。
轻微犯罪如此,治安违法行为是否也该比照办理?
这就必须结合相关违法行为的特点,尤其是外部性,再做通盘考虑。以吸毒为例,首当其冲就是复吸率,根据相关文献数据显示,海洛因等阿片类药物依赖者戒毒后其复吸率很高,半年内复吸率可超95%,我国曾有统计再复发人群中,戒毒3次及以上者占比仍高达23%。
而吸毒带来的神经与行为不可控,又比其他违法行为具有更强的负外部性,根据《中国司法大数据研究报告(2024)》援引的某地公安数据,吸毒类案件中约67%的违法主体存在2次以上违法记录。某些人说什么“吸毒只是自我危害行为”,这已经是连基本事实都不顾的胡说八道了。
这还仅仅只是毒品一项,结合上文轻微犯罪记录封存调研找出的不建议封存罪名,违法行为是否也有类似情况,是需要更为专业与深入的调研的。
至于从行政成本来看,未来对于较为严重的违法行为不搞“一刀切”的信息封存,对行政成本的影响也相对有限。以2023年数据为例,被查出的扰乱单位和公共场所秩序的案件,占所有被查处案件的2.5%,“黄赌毒”三项合计占比不到9.3%,故意伤害不到1.2%,敲诈勒索占比0.6%,非法携带枪支弹药、管制工具与违反危险物质管理规定的案件合计占比不到0.5%……
而且这还是在案件总数明显下滑的大背景下,上述案件无论是数量还是占比也在同步下滑,以毒品违法活动为例,在2015、2016年一度每年查处75万件以上,占比超过7%。如今跌到16万件,占查处总数的比例仅有2%。
公安机关查处毒品违法活动案件数量及百分比 数据来源:国家统计局
对此类案件的封存措施进行针对性调整,在信息技术已经充分普及的今天,会增加多少行政成本吗?
这里还需要指出的是,毒品违法案件的走势并没有和治安案件整体下降的走势完全趋同,在过去十年一度反弹,造成该现象的原因值得进一步探究。但也正因此,对于涉及毒品的一切管理措施都需慎之又慎,扫毒成果来之不易,要重视反弹的可能,保持政策连贯性。
更何况广大人民群众对于毒品的态度,还有强烈的情感加持。我们不会忘记人民英雄纪念碑上的第一块浮雕叫什么,我们不会忘记毒品和我们的百年屈辱息息相关,我们不会忘记目力所及的毒品沾身后,一场场家破人亡、妻离子散,我们不会忘记我们欢呼1949的一大原因就是有史以来第一次在中国大陆全境扫荡了毒品,这是我们党和人民共同的骄傲,我们也不会忘了缉毒干警为了千万家安宁隐姓埋名、舍生忘死、一着不慎便是酷刑加身乃至阖家荼毒、满门被灭。光明与黑暗是那么泾渭分明,鲜花与血泪是那么同时历历在目。
写到这里,不禁想到1997年谢晋先生执导的《鸦片战争》。还记得当年我爷爷一身中山装笔挺,和我一起去观影,播放到虎门销烟时,老人的手压在我手上不住地颤抖,手上已是涔涔汗水。这就是我们对禁毒最质朴的情感。
这种情感恰恰是禁毒扫毒、人民联防得以一代代推动的最大加持。
也正因此,已经通过的法案,其配套执行措施如何,信息封存打算怎么做,就显得格外重要了。
在信息封存的既定大方向上,对于配套规定更需精细化研拟
至少公开信息给我的感觉,是犯罪与违法这两个“封存”在法学界的讨论存在明显脱节。在网上搜轻微犯罪记录封存,能看到的全是公检法大讨论,就像下图观点来自于中国政法大学刑事司法学院副教授孙道萃和江西省共青城市人民检察院党组书记、检察长姜绍华,全文论述水平相当高,将宽严、前后、封存与管理的辩证关系进行了充分阐释。
文字摘自:孙道萃,姜绍华,《建立轻微犯罪记录封存制度的深层要义与基本面向》。
而输入治安记录封存,宝贵的公共传播渠道里充斥着各种“情怀”:哎呀给人一次机会;哎呀他还是个宝宝;哎呀我跟你们说,封存只是一种过渡,我将来是要把它全部废除的……边说还要边骂有所顾虑的群众是什么“法外人士”、“法律管太严但做不到的社会是虚伪的”云云。
画风差别实在太大!
某些自诩法学专业人士骂完了还不过瘾,还会抬出如今的法案是全国人大法工委牵头、公检法参加意见征求,最终由全国人大常委会修订通过的。
可是他们怎么独独不看到,现在正是公检法,在对封存操作进行着细致的调研;正是本文开篇提到的全国人大宪法和法律委员会,明确指出要扎实做好法律宣传工作,及时出台配套规定。
对上级、对法律、对人民群众都是这样的态度,怎么配合的宣传工作?又怎能指望在配套规定的研拟中发挥建设性作用?也就不外乎群众都发出了灵魂叩问:
为什么有些法学人士整天想着拿改法条去保护罪犯、救济违法、宽纵非法,却从来不想着法律首先是用来保护老百姓的?
不要顺风局老想着宣扬自己所谓的“立法之功”,出了事就拉出公检法和人大的虎皮当挡箭牌。人民群众的眼睛都很雪亮。
也正因此,我们在后续的工作中需要摒除这些干扰,真正实现立法机构、专业人士与人民群众之间的有效沟通桥梁,按人大宪法和法律委员会的要求,把配套设计真正做好。
最高法近期调研轻微犯罪记录封存中,已经有了一些共识性成果,诸如信息封存实施以后,反而更需要对罪责轻重做好甄别,不能简单套用未成年人的封存,且要严格限定于初犯,不能切断前科与后续犯罪的关联。这些也都是治安违法记录封存执行中可供参照的。
此外,最高法调研中还提到不能影响必要的裁判文书和典型案例公开。治安违法记录封存中一样也存在这样的问题,根据《中华人民共和国行政处罚法》第48条规定,“具有一定社会影响的行政处罚决定应当依法公开”。《政府信息公开条例》(2019)第20条规定:“行政机关应当依照本条例第十九条的规定,主动公开本行政机关的下列政府信息……(六)实施行政处罚、行政强制的依据、条件、程序以及本行政机关认为具有一定社会影响的行政处罚决定。”
封存的目的是为了保护违法行为人的个人信息权和隐私权,但公开的目的却是进行风险防范和行政监督,二者之间必然要应具体事由有所调整,这同样属于“及时出台配套规定”所应当涉及的内容。
另外,此次事件也为我们提供了另外的思考,“三审制”无疑是兼顾了意见传达与工作效率的好制度,而制度的好也是上不封顶的。如何结合相关的问题对制度进行完善,特别是做好二三审的衔接。
广泛听取各方面意见,是我国立法工作必须遵循的一条重要原则和基本经验。虽然意见征集主要在初审和再次审议之后,但正如《全国人大》杂志在2025年第1期就提到的,“广大人民群众可以在一部法律草案的起草审议各阶段持续参与国家立法过程。”对于二三审出现较大变化、或者研判人民群众主观心理将会认为出现较大变化的法律,如何进行补充意见征集,或者必要的宣传说明,确保法案更好地被群众理解和接受,无疑是确保法案贯彻实施的重要组成部分。对此,不宜因一二三审的不同而有所断层。
坚持人民主体地位、依法保障人民权益、增进人民福祉是我国法治思想的逻辑主线。正是因此,我们提出了轻微犯罪和违法记录的信息封存。但也因此,这种封存不能执念于少数社会危害相对较大的违法犯罪分子,否则造成的隐患将最终侵害大多数人的利益。
人大早已提出的《治安管理处罚法》出台配套规定,恰恰是可以实现不同意见充分整合、争取社会最大公约数的机会窗口,可与正在同步推动的轻微犯罪记录封存调研相呼应。这不仅是一部具体法律的完善,还可以从中再做一次法案内容的大普及与向前看。
笔者相信,如果能因势利导、充分征集、有效回应,这将成为我国依法治国与法律人民性的一次生动展示,也能展现我国公民在立法进程中的参与积极性、高素质与责任担当,更是全过程民主增添又一个典型案例。这恰恰是需要珍惜、把握和引导的。
又是一年岁末,新一年的全国两会正日益临近,笔者期待明年春暖花开之时,对于这一问题有更为全面、细致、接地气的操作安排。







